Avoiding Flow Metric Confusion: Aligning Agile Work Hierarchy to Flow Items
10 min read
Adopting Flow Metrics without understanding Value Stream Management, Flow Items, and the Agile Work Hierarchy can create confusion and misalignment. Connecting Agile work to Flow Items becomes challenging without this foundation, making it harder to measure and improve value flow. This article simplifies these concepts to help teams and leaders align Agile work with Flow Metrics, enabling better visibility and greater efficiency.
A common issue I’ve noticed is misinterpreting Agile work elements when modeling Flow Items. Many organizations don’t fully understand or follow the standard Agile Work Hierarchy.
This article aims to guide leaders in understanding and applying a framework to align Flow Items while exploring essential Value Stream concepts. Drawing from my experience, I’ve crafted this guide to simplify and make these topics more accessible. I hope it will provide valuable insights and practical tools for others navigating similar challenges.
Misunderstanding Resulting in Confusion
Recently, I observed a Technology division new to Flow Metrics trying to map their Jira Issue types to Flow Items. It was clear they didn’t have a solid understanding of the scope and context of a Flow Item. On top of that, multiple product and platform teams had the freedom to structure and manage their Jira instances however they wanted, with no effort to follow even basic industry guidelines. The teams had so many custom types that some members even argued tasks were deliverables, causing confusion between hierarchy levels and Flow Items.
Clearing the Murky Waters
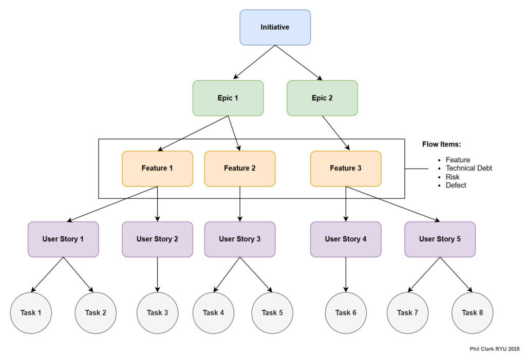
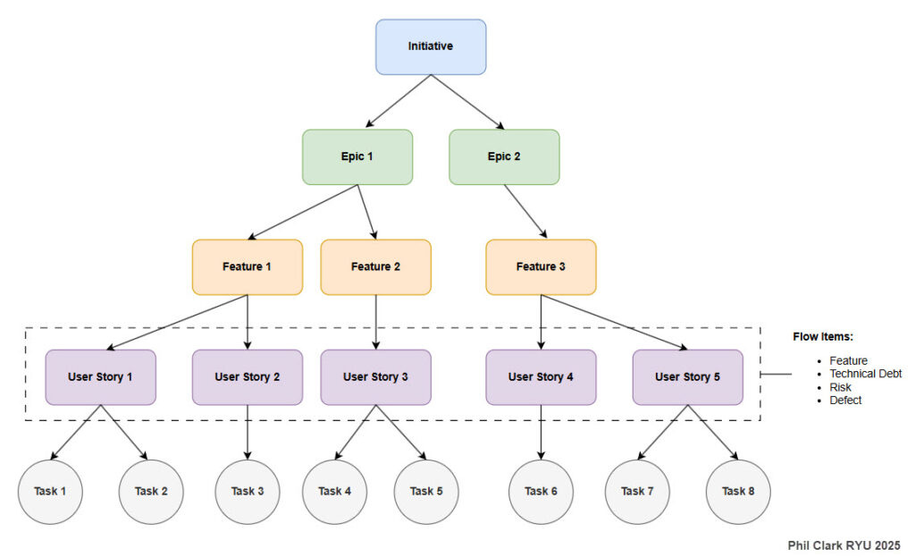
I created the following Agile Work Hierarchy model to help teams standardize their project tracking tools, have a common language, and better align with Flow Items:
The Agile Work Hierarchy as commonly defined by industry standards
Theme: At the top of the hierarchy, themes represent broad organizational goals or focus areas. They align teams and ensure all work supports overall business objectives.
Initiative: A business objective made up of multiple epics working together to achieve a broader organizational goal or outcome.
Epic: A large body of work that support the initiative and that can be divided into multiple features or user stories.
Feature: A product function or characteristic that delivers value to the user. It typically originates from an epic and is further broken down into user stories.
User Story: A simple, user-centric description of a requirement or request that explains a specific feature or function needed by the user.
Task: A granular unit of work necessary to complete a user story. These are actionable steps assigned to team members.
“”Theme” isn’t an official Scrum term but is commonly used in Agile practices. Whether you view Themes and Initiatives as the same or different doesn’t impact the focus of this discussion. The key is to identify the right level of work items for Flow Metrics and Flow Items, regardless of naming conventions, to effectively map core work items in your practice.
The names used for work types in delivery tracking can vary depending on the platform or tools. For example, our teams have worked with two popular tools: Jira and Rally. Rally and Jira use different terms and structures for Agile work items and workflows, particularly in their terminology and hierarchy.
Rally
Initiatives/Epics: Rally uses Portfolio Items to represent high-level work, such as initiatives or epics, that align with strategic goals.
Features: These are essentially lower-level Portfolio Items used to group related user stories.
User Stories: Rally uses user stories as a key work item, aligned with Agile principles.
Tasks: These are smaller parts of user stories, breaking the work into more manageable steps.
Jira
Initiatives/Epics: Jira uses Epics for large bodies of work and supports an additional layer (e.g., Initiatives) with advanced roadmaps in premium plans.
Features: Jira doesn’t specifically label items as “features.” Instead, it often uses Epics or custom issue types to serve a similar purpose.
User Stories: User stories are tracked as Issues and can be customized with different fields and workflows.
Tasks: Tasks are a basic issue type in Jira, with sub-tasks available for more detailed tracking.
This post isn’t about recommending a specific labeling structure. It’s about understanding your work hierarchy to align your flow items with the smallest deliverable unit that adds value to your customer or organization.
We use an initiative-epic-user story-task hierarchy to structure work. Teams organize epics, which break down into smaller user stories. These stories are the main work items, mapped to flow items and represent the smallest units of value delivered to production and customers. Our process doesn’t include a feature layer.
Addressing Release Misconceptions
Another common misunderstanding I encountered in a different division was how Product Managers using Aha! defined their work hierarchy. They categorized the highest-level program element as a “Release.” However, a release is not a work item in the industry-standard hierarchy. It is a scheduled deployment of a set of features or functionalities to the customer. A release can include multiple features, which in turn contain user stories and tasks. Misusing this term can lead to confusion in workflow tracking and alignment across teams. You don’t need to change how you and your teams label your levels, but it’s important to have clear, aligned definitions to help identify Flow Items.
Flow Items in Flow Metrics
Flow Items In Project to Product, Dr. Mik Kersten defines Flow Items as the primary units of work that move through a software value stream. These items fall into four categories:
Features: New functionality delivering business value to the customer.
Defects: Work items addressing quality issues impacting the user experience.
Risks: Tasks focused on mitigating security, compliance, or governance concerns.
Debts: Efforts improving system health, such as code refactoring or infrastructure updates.
These categories ensure that all work flowing through a value stream is accounted for and measured effectively.1
Clarifying Flow Items in the Agile Work Hierarchy
In Agile methodologies, it’s common practice to decompose Epics, Features, and User Stories into the smallest units of work that can deliver value independently. For instance, teams often aim to deliver User Stories sized at three to five story points, ensuring each piece is manageable and valuable.
Drawing insights from Mik Kersten’s Project to Product and the concept of Flow Metrics, I define a Flow Item is the smallest unit of work that delivers meaningful value to the user or the business. Even if all other work stops, delivering this item will still result in a clear benefit. Whether your organization calls them Features or User Stories, the key is that each Flow Item must deliver value on its own.
An anti-pattern to be cautious of involves breaking down work into segments that when delivered individually, don’t provide standalone value. For example, delivering only the URL endpoint for an API without its functional components doesn’t offer immediate value to the customer. Such practices can lead to misleading metrics, suggesting progress where the end-user perceives none.
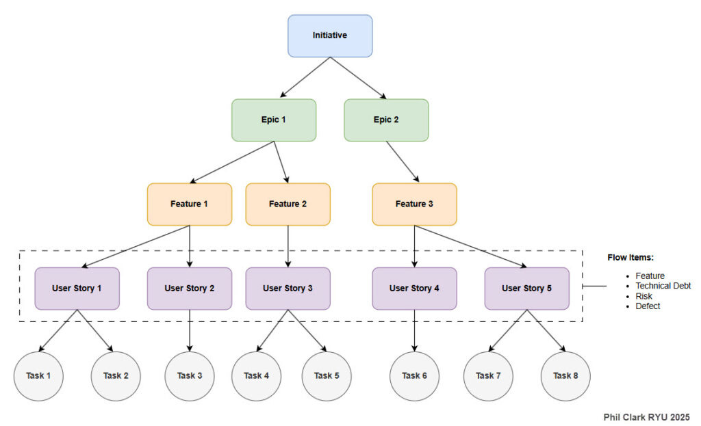
To align Flow Items correctly with Agile work elements, I created a version of the Agile Work Hierarchy that follows the industry naming guidelines and highlights Features as the Flow Items (or User Stories depending on your context). Remember Flow Items should be the smallest units of work that deliver value to customers.
In the Agile hierarchy I’ve outlined, a Flow Item most closely aligns with a Feature. While User Stories are smaller, detailed requirements that contribute to a Feature, the Flow Framework operates at a higher level, focusing on the delivery of Features as complete units of value. 1
or depending on your context
or how we manage work
The goal is to choose one approach and stick with it. The key is to have a clear, standardized unit of work. It’s crucial to ensure that teams fully understand your definitions and how your work items align with Flow Items.
Clarifying Value Streams, Stages, and Mapping
This article does not aim to provide an in-depth education on Value Streams, as there are many excellent resources available to help you and your teams explore Value Streams and Value Stream Mapping. However, adopting Flow Metrics without first investing in this foundational knowledge can lead to significant challenges. Organizations often struggle to define a Value Stream, understand its components, and connect these elements to mapping efforts. Common difficulties tend to arise in four key areas:
The Scope or Definition of a Value Stream
A Value Stream represents the entire end-to-end process from concept to cash (or value realization) of a Product.
A Value Stream should cover the entire product or product portfolio, including all teams and team members involved.
The Stages or Phases of a Value Stream
Many teams confuse operational execution tasks with high-level Value Stream stages.
The Value Stream Model is typically presented as a series of distinct stages: Discovery, Delivery, Operation, and Support. Each stage represents a critical phase in the process of creating and delivering value.
The Steps That Are Used to Create a Value Stream Map
Value Stream Mapping involves breaking down high-level stages into steps that contribute to the flow of value.
Steps such as Backlog, Planning, Development, Testing, Deployment, and Verification help identify where value is added and where inefficiencies occur.
These steps are different from granular tasks, which are the specific processes carried out within each step.
The Confusion Between a Value Stream Mapping Step and a Process Mapping
One of the most common mistakes teams make is treating process mapping as value stream mapping.
Value Stream Mapping involves outlining the steps within a stage or phase of the Value Stream to identify delays, bottlenecks, and inefficiencies.
Process Mapping, on the other hand, is about detailing the specific activities within each step, such as coding, pull requests, code review, CI build, etc.
By addressing these four areas of confusion, teams can better align their understanding of Value Streams, ensuring Flow Metrics are applied correctly and effectively measured.
Value Stream Model
Value Stream Mapping
Process Mapping
Conclusion
When Agile work structures and Flow Items aren’t aligned, inefficiencies make measuring and improving value delivery with Flow Metrics harder. Linking Flow Items to the correct agile work item improves data quality and decision-making. Using a structured approach and best practices helps businesses maximize Flow Metrics and deliver results.
Bonus: Team Level OKRs
(Excerpt from Breaking Free from the Build Trap, Dec 25, 2024.)
OKRs align the team’s work with customer needs and organizational objectives. This alignment transforms sprints, epics, and initiatives from mere tasks into measurable milestones that drive meaningful business results.
OKRs bridge the gap between your team’s efforts and the outcomes that truly matter, encouraging a focus on value rather than speed. This mindset shift fosters intentional work and delivers impactful results.
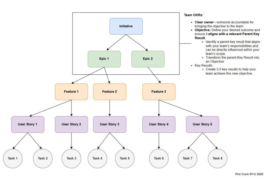
Team Level OKRs tend to be either Initiatives or Epics.
Teams should define sprint goals based on outcomes, not tasks. Example: “Enhance system performance by improving response times by 5%” (outcome) versus “Complete three refactoring tickets” (task).
To develop a team-level OKR from a parent key result, you can use a method known as explicit alignment or cascading. This process transforms a higher-level key result into a focused objective for your team, ensuring clear alignment and purpose. Here’s an effective way to approach it:
Define your desired outcome and ensure it aligns with a relevant Parent Key Result:
Begin by reviewing the overarching OKRs at the company or department level. Identify a key result that aligns with your team’s responsibilities and can be directly influenced within your team’s scope.Transform the Key Result into an Objective:
Reframe the parent key result as a clear objective for your team (the expected outcome). This objective will serve as the central focus of their efforts.Develop Supporting Key Results:
Create 3-5 key results to help your team achieve this new objective. These should be specific, measurable, and aligned with the overall goal or outcome.Ensure Alignment:
Make sure your team’s OKRs align with and support the higher-level objective they are based on. Set clear targets for each key result by defining what success looks like for your team about the parent key result. This will help keep your team focused and guide their efforts toward achieving the desired outcome.
References
Project to Product: What Flows Through a Software Value Stream?, November 9, 2018 By Mik Kersten, https://blog.planview.com/what-flows-through-a-software-value-stream/
Poking Holes
I invite your perspective on my posts. What are your thoughts?.
Let’s talk: phil.clark@rethinkyourunderstanding.com
The post Avoiding Flow Metric Confusion: Aligning Agile Work Hierarchy to Flow Items first appeared on Rethink Your Understanding.












